Alzheimer’s disease (AD) has become a pressing global health challenge, affecting over 50 million people worldwide. The extracellular deposition of amyloid-beta (Aβ) plaques is the core pathogenic cause of AD. While existing therapies such as monoclonal antibodies targeting Aβ are available, they are either limited in clinical efficacy or prohibitively expensive. Therefore, it is imperative to find safe and cost-effective Aβ inhibitors.
This December, a research team from Kindai University in Japan published a study in Neurochemistry International—a Q1 journal in the neuroscience field—uncovering arginine’s brain-protective potential.

In in vitro experiments, 1 mM arginine reduced Aβ42 aggregation by approximately 80%. The treated Aβ42 fibrils showed a significant reduction in length, with effects comparable to those of EGCG, a classic inhibitor.

In Drosophila model experiments, oral administration of arginine reduced Aβ deposition in a dose-dependent manner. It also alleviated eye atrophy caused by Aβ toxicity without affecting gene expression.

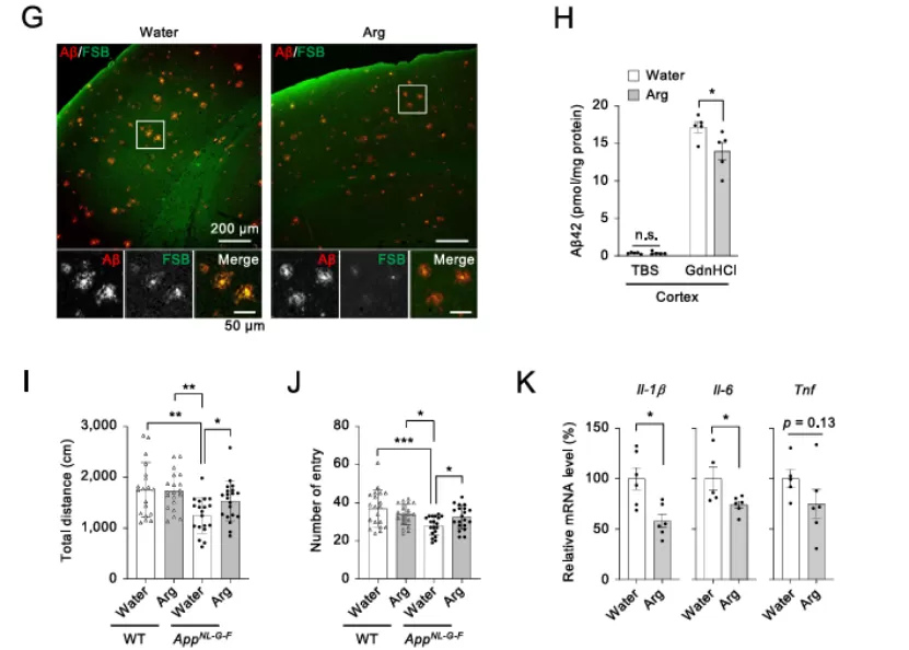
Further mouse experiments confirmed that long-term oral administration of arginine reduces Aβ plaques in the cerebral cortex and hippocampus, lowers the level of insoluble Aβ42, improves behavioral abnormalities in the animals, and inhibits the release of inflammatory factors such as IL-1 and IL-6.

Arginine (Arg) is an alkaline amino acid that the human body can synthesize in small amounts on its own. However, daily diet—including meat, dairy products, and nuts—remains its primary source, with adults consuming approximately 4–6 grams per day. It boasts far higher cost-effectiveness than comparable ingredients. Food-grade arginine raw material is only priced at 8–25 yuan per 100 grams, which is much lower than that of EGCG, resveratrol, and other similar substances.
Beyond brain protection, arginine offers multiple key benefits:
Immune Regulation: Promotes the release of immune hormones, enhances T-cell function, boosts antibody levels and CD4⁺/CD8⁺ ratio, and strengthens overall immunity.
Vascular Protection: Regulates lipid metabolism, reduces triglycerides and "bad" cholesterol, increases "good" cholesterol, and protects vascular endothelium.
Cell Proliferation Regulation: Bidirectionally regulates cell growth via its metabolites, preventing atherosclerosis while supporting tissue repair.
Market demand is surging, and its application prospects are broad.
The global arginine market is growing steadily and is projected to reach 840 million US dollars by 2026. Among its application sectors, food and nutritional products account for 45%, while personal care and cosmetics make up 32%. The upgrade of health consumption demand has made arginine a sought-after raw material.
As a professional manufacturer with 20 years of experience in the nutritional supplement ingredients sector, Natural Field boasts a 32-member senior R&D team and holds over 39 national patents. Our products are exported to more than 100 countries worldwide, serving renowned brands such as Nestlé and LG.
Leveraging advanced liposomal delivery technology, we can significantly enhance the bioavailability of arginine. We provide high-purity, stable and reliable arginine raw materials along with customized solutions. If you are developing products in the brain health, immune support or functional food sectors, welcome to contact us and join hands to seize new opportunities in the health market!